Математическое моделирование в решении сложных биофизических задач

Mathematical modeling in solving complex biophysical problems 

Т.А. Коваленко1,2#. 

T.A. Kovalenko1,2#. 

1. Центp теоpетичеcкиx пpоблем физико-xимичеcкой фаpмакологии PАН, Россия, 109029, г. Моcква, ул.Средняя Калитниковская, д. 30 

2. Национальный медицинcкий иccледовательcкий центp детcкой гематологии, онкологии и иммунологии им.Д. Pогачева, Россия, 117997, г. Моcква, ул. Cамоpы Машела, д. 1 

# Автор для переписки: lsv89314@mail.ru 

1. Center for Theoretical Problems of Physico-chemical Pharmacology, Russian Academy of Sciences, 30 Sred-nyaya Kalitnikovskaya st., Moscow, 109029, Russia 

2. Dmitry Rogachev National Medical Research Centre of Pediatric Hematology, Oncology and Immunology, 1Samory Mashela st., Moscow, 117997, Russia 

Получено: 20.12.2025 Принято к публикации: 30.12.2025 Опубликовано: 31.12.2025 

EDN: WDUTPM 

DOI: 10.65189/2949-0758-2025-4-1-35-37 

 В современной биофизике методы математического моделирования находят применение для решения широкого диапазона задач. Так, подобные подходы применяются для исследования сложных вне- и внутриклеточных систем биохимических реакций, таких как внутриклеточные каскады кальциевой сигнализации [1–5], метаболические пути [6–8], пути апоптоза клетки [9,10], внеклеточные реакции плазменного звена системы свертывания крови [11–14] или системы комплемента [15]. С помощью математических моделей исследуют клеточные системы: например, формирование, рост или контракцию тромба [16–22], агрегацию [23–25] и хемотаксис [26,27] клеток. Множество математических моделей различной сложности было предложено для исследования агрегации белков, формирования и механических свойств полимеров, кластеризации рецепторов на поверхности клетки [20,24,28]. 

 Достаточно детальные и точные математические модели позволяют определять механизмы протекания биологических процессов, предсказывать поведение моделируемой системы в условиях, реализующихся in vivo, но при этом труднодостижимых или сложных для наблюдения in vitro. В последние годы математическое моделирование активно применяется в области разработки и анализа действия новых лекарственных препаратов [29,30], что потенциально может значительно удешевить доклинические исследования. 

 В специальном выпуске журнала «Системная биология и физиология» представлены оригинальные исследования и обзорные статьи, посвященные применению математических моделей для исследования сложных биологических систем. В обзоре Кадырова Т.И. проведен анализ сходств и различий протеазных и киназных каскадов биохимических реакций, сравнены основные типы ответов, реализуемых в таких системах, и отмечены многие интересные аспекты функционирования каскадов, изученные при помощи математического моделирования. Работа Емельянова Н.С. смещает фокус от более общих вопросов устройства каскадов реакций к частным: краткий литературный обзор посвящен функционированию протеинкиназы С, фермента, участвующего во внутриклеточных сигнальных каскадах. В работе рассмотрены основные существующие модели этого фермента, указаны их преимущества и недостатки и приведены соображения относительно построения универсальной математической модели протеинкиназы С. 

 В оригинальной работе Болдовой А.Е. и соавторов составлена и исследована математическая модель кластеризации и активации трансмембранных рецепторов тромбоцита – гликопротеинов VI. При помощи модели было показано, что степень и характер таяния цитоскелета влияют на кластеризацию рецепторов. В работе Ведерникова Л.С. и соавторов математические подходы были использованы для реконструкции фазового пространства по известным экспериментальным данным для осцилляций внутриклеточной концентрации Са2+. В результате авторами показано, что метод оценки старшего показателя Ляпунова неприменим для анализа кальциевых осцилляций в клетке без предварительной обработки данных. 

 Объединенные в специальном выпуске работы будут интересны для широкой аудитории читателей, связанных с областью системной биологии. Представленные результаты вносят вклад как в понимание общих аспектов функционирования сложных биофизических систем, так и в оценку применимости отдельных методик в их исследовании. 

Читать дальше

Математические модели активации протеин-киназы С: текущий статус и перспективы

Mathematical models of Protein-Kinase C activation: current status andfuture prospects 

Н.С. Емельянов1#. 

N. S. Emelianov1#. 

1. Московский государственный университет имени М.В. Ломоносова, физический факультет, г. Москва,Россия 

# Автор для переписки: emelanovnikita53@gmail.com 

1. Lomonosov Moscow State University, Leninskiye Gory 1-2, Moscow, Russia, 119991 

Получено: 01.10.2025 Принято к публикации: 15.12.2025 Опубликовано: 31.12.2025 

EDN: HYNBUZ 

DOI: 10.65189/2949-0758-2025-4-1-30-34 

Аннотация 

 Протеин киназа С (PKC)– фермент, принадлежащий к семейству сериновых киназ. Этот белок участвует во множестве сигнальных каскадов по всему организму [1], поэтому неудивительно, что активацию PKC множество научных групп пыталось описать с помощью математических моделей.[2-5] Однако, большинство исследователей не вдавались в подробности протекания данной реакции, используя общие методы, например рассматривая ее как простую, или пропуская некоторые промежуточные стадии. Этот подход допустим при изучении определенного круга явлений, однако не подходит для построения более универсальной модели, способной описывать реакцию в широком спектре физиологических состояний живой клетки. 

Ключевые слова: математическая модель; протеин киназа С; активация; клеточная сигнализация; кальций; диацилглицерол.  

Annotation 

 Protein kinase C (PKC) is an enzyme belongingto the family of serine kinases. This proteinparticipates in a variety of signaling cascadesthroughout the body [1], so it is not surprising thatmany scientific groups have tried to describe PKCactivation using mathematical models.[2-5] However,most researchers did not go into details of thecourse of this reaction, using general methods, forexample, considering it as simple, or skipping someintermediate stages. This approach is acceptablewhen studying a certain range of phenomena, but it isnot suitable for constructing a more universal modelcapable of describing reactions in a wide range ofphysiological states of a living cell.

Key words: Mathematical model, Protein kinase C,Activation, Cell signaling, Calcium, Diacylglycerol.

Читать дальше

Ультрачувствительность и пороги в киназных ипротеазных каскадах

Ultrasensitivity and thresholds in cascades of kinases and proteases 

Т.И. Кадыров1#. 

T. I. Kadyrov1#. 

1. Центp теоpетичеcкиx пpоблем физико-xимичеcкой фаpмакологии PАН, Россия, 109029, г. Моcква, ул.Средняя Калитниковская, д. 30 

# Автор для переписки: kadyrov.ti17@physics.msu.ru 

1. Center for Theoretical Problems of Physico-chemical Pharmacology, Russian Academy of Sciences, 30 Sred-nyaya Kalitnikovskaya st., Moscow, 109029, Russia 

Получено: 07.12.2025 Принято к публикации: 30.12.2025 Опубликовано: 31.12.2025 

EDN: UORTPS 

DOI: 10.65189/2949-0758-2025-4-1-22-29 

Аннотация 

 Понимание общих закономерностей регуляторных систем живых организмов представляет большой научный интерес. В настоящем обзоре литературы рассматриваются сходства и различия физиологических задач, механизмов преобразования сигнала и подходов, применяемых для моделирования киназных и протеазных каскадов. В то время как для киназных каскадов характерны обратимые реакции и квазистационарное поведение, каскады протеаз демонстрируют необратимые переходы и импульсную динамику. Таким образом, при схожести структуры и некоторых динамических особенностей, эти системы демонстрируют существенные динамические различия. 

Ключевые слова: ультрачувствительность, порог, киназы, протеазы, обратная связь, стационарные состояния, бистабильность.

Annotation 

 Understanding of general principles of regulatory systems in living organisms is of great scientific interest. This literature review examines the similarities and differences in the physiological tasks, signal transduction mechanisms, and approaches used to model kinase and protease cascades. While kinase cascades are characterized by reversible reactions and quasi-steady-state behavior, protease cascades exhibit irreversible transitions and excitable dynamics. Thus, despite similar structures and some dynamic features, these systems exhibit significant dynamic differences. 

Key words: ultrasensitivity, threshold, kinases, proteases, feedback loop, steady states, bistability. 

Читать дальше

Ограничения применения метода оценки старшего показателя Ляпунова для оценки сложности кальциевых осцилляций

Limitations of the application of the method of estimating the highestLyapunov exponent for assessing the complexity of calcium oscillations 

Л.С. Ведерников1#, С.В. Галкина1,2, А.Н. Свешникова1,2,3. 

L.S. Vedernikov1#, S.V. Galkina1,2, A.N. Sveshnikova1,2,3. 

1. Центp теоpетичеcкиx пpоблем физико-xимичеcкой фаpмакологии PАН, Россия, 109029, г. Моcква, ул.Средняя Калитниковская, д. 30 

2. Национальный медицинcкий иccледовательcкий центp детcкой гематологии, онкологии и иммунологии им.Д. Pогачева, Россия, 117997, г. Моcква, ул. Cамоpы Машела, д. 1 

3. Московский государственный университет им. М.В. Ломоносова, Россия, 119991, г. Моcква, ЛенинcкиеГоpы, д. 1, корп. 2 

# Автор для переписки: lsv89314@mail.ru 

1. Center for Theoretical Problems of Physico-chemical Pharmacology, Russian Academy of Sciences, 30 Sred-nyaya Kalitnikovskaya st., Moscow, 109029, Russia 

2. Dmitry Rogachev National Medical Research Centre of Pediatric Hematology, Oncology and Immunology, 1Samory Mashela st., Moscow, 117997, Russia 

3. Lomonosov Moscow State University, 1/2 Leninskiye Gory, Moscow, 119991, Russia 

Получено: 25.11.2025 Принято к публикации: 30.12.2025 Опубликовано: 31.12.2025 

EDN: XJGZXP 

DOI: 10.65189/2949-0758-2025-4-1-16-21 

Аннотация

Ионы кальция — ключевые вторичные мессенджеры в системе внутриклеточной сигнализации. Для верификации детерминированного хаоса в подобных динамических системах традиционно используется метод оценки старшего показателя Ляпунова (λₘₐₓ). Однако его применение требует тщательной предобработки экспериментальных данных, что ограничивает спектр задач, в которых может быть использована эта оценка. В данной работе мы рассмотрели применимость метода λₘₐₓ к временным рядам кальциевых осцилляций, экспериментально зарегистрированных в одиночных тромбоцитах человека. Нашей целью было показать, что комплексная сложность осцилляций варьируется в зависимости от агониста, и для этой задачи был предложен метод оценки старшего показателя Ляпунова. Однако анализ выявил, что полученные сигналы обладают выраженной нестационарностью, включающей дрейф амплитуды и длительные периоды отсутствия динамики. Это приводит к ложноотрицательным результатам при расчёте показателя Ляпунова. Построенные двухмерные фазовые портреты демонстрируют смещение и «сплющивание» траекторий, что отражает эволюцию статических свойств сигнала, а не устойчивую структуру аттрактора. В результате расчёт λₘₐₓ для таких данных приводит к артефактным результатам: визуально схожие временные ряды выдают противоположные значения: как положительные (указывающие на хаос), так и отрицательные (соответствующие устойчивой динамике). Таким образом, применение показателя Ляпунова к необработанным экспериментальным кальциевым сигналам тромбоцитам некорректно. Для получения достоверных результатов требуется предварительно устранить нестационарный компонент или использовать альтернативные методы анализа.

Ключевые слова: показатель Ляпунова, кальциевая сигнализация, тромбоциты.  

Annotation 

Calcium ions are key secondary messengers in intracellular signaling. The largest Lyapunov exponent (λₘₐₓ) is traditionally used to verify deterministic chaos in such dynamical systems. However, its application requires thorough preprocessing of experimental data, which limits the range of tasks for which this metric can be reliably used. In this work, we examined the applicability of λₘₐₓ estimation to time series of calcium oscillations experimentally recorded in individual human platelets. Our aim was to demonstrate that the structural complexity of oscillations varies depending on the agonist, and that the Lyapunov exponent could potentially serve as a quantitative metric for this purpose. However, the analysis revealed that the recorded signals exhibit pronounced nonstationarity—including amplitude drift and extended periods of minimal activity—leading to false-negative outcomes in Lyapunov analysis. The constructed two-dimensional phase portraits show shifting and “flattening” of trajectories, reflecting the evolution of the statistical properties of the signal rather than a stable attractor structure. As a result, λₘₐₓ computed for such data produces artefactual outcomes: visually similar time series yield opposite values, ranging from positive (indicating chaos) to negative (corresponding to stable dynamics). Thus, applying the Lyapunov exponent to raw experimental platelet calcium signals is inappropriate. Reliable results require prior removal of nonstationary components or the use of alternative analytical approaches. 

Key words: Lyapunov exponent, calcium signaling, platelets. 

Читать дальше

Определение роли перестройки цитоскелета в процессе кластеризации тромбоцитарных рецепторов к коллагену методами агентного моделирования

Determining the role of cytoskeletal reorganization in clustering ofplatelet receptors (GPVI) to collagen using agent-based modeling 

А.Е. Болдова4, Д.Ю. Нечипуренко1,2,3, М.А. Пантелеев 1,2,3, А.Н. Свешникова1,2,3#. 

A. E. Boldova4, D. Yu. Nechipurenko1,2,3, M.A. Panteleev 1,2,3, A. N. Sveshnikova1,2,3#. 

1. Центp теоpетичеcкиx пpоблем физико-xимичеcкой фаpмакологии PАН, Россия, 109029, г. Моcква, ул.Средняя Калитниковская, д. 30 

2. Национальный медицинcкий иccледовательcкий центp детcкой гематологии, онкологии и иммунологии им.Д. Pогачева, Россия, 117997, г. Моcква, ул. Cамоpы Машела, д. 1 

3. Московский государственный университет им. М.В. Ломоносова, Россия, 119991, г. Моcква, ЛенинcкиеГоpы, д. 1, корп. 2 

4. ФГБУ Федеральный центр мозга и нейротехнологий ФМБА России, 117513, Москва, ул. Островитянова, 1,стр. 10 

# Автор для переписки: a.sveshnikova@physics.msu.ru 

1. Center for Theoretical Problems of Physico-chemical Pharmacology, Russian Academy of Sciences, 30 Sred-nyaya Kalitnikovskaya st., Moscow, 109029, Russia 

2. Dmitry Rogachev National Medical Research Centre of Pediatric Hematology, Oncology and Immunology, 1Samory Mashela st., Moscow, 117997, Russia 

3. Lomonosov Moscow State University, 1/2 Leninskiye Gory, Moscow, 119991, Russia 

4.The FBSI “Federal Center of Brain Research and Neurotechnologies” of the Federal Medical and Biological Agen-cy, 117513, Moscow, Ostrovityanova st., 1, 10 

Получено: 28.04.2025 Принято к публикации: 29.10.2025 Опубликовано: 31.12.2025 

EDN: KJFYAJ 

DOI: 10.65189/2949-0758-2025-4-1-3-15 

Аннотация 

Передача внешнего стимула внутрь клеткиобычно осуществляется за счет работыклеточных рецепторов. Можно выделитьцелый класс рецепторов, для которых одним изважнейших этапов передачи сигнала являетсякластеризация. В качестве основных индукторовкластеризации чаще всего рассматриваютлибо их связывание с общим лигандом,либо изменение аффинности друг к другу.Регуляция процесса кластеризации мембранныхрецепторов происходит за счет целого рядафакторов, зависящих как от молекулы активатора(например, его структура и валентность), таки от микроокружения рецепторов в мембранеклетки (вязкость и текучесть локальногоучастка мембраны, определяемая липиднымсоставом). Однако, недавно стало известно, чтовозможно существование еще одного факторамикроокружения, влияющего на процесскластеризации, а именно: локальной перестройкицитоскелета клетки при активации рецепторов.Данный процесс приводит к увеличениюподвижности молекул в ограниченной области, врезультате чего возможно значительноеповышение вероятности столкновенияс другими рецепторами и их последующейактивации. 

В настоящей работе была разработанакомпьютерная модель активации тромбоцитарныхрецепторов GPVI от коллаген подобного пептида,учитывающая липидное микроокружениеи способность активированного рецептораинициировать перестройку цитоскелета. 

С помощью данной модели была проведенаоценка роли локальной перестройки цитоскелетав покое и при активации. Было показано, чтоколичество кластеризованных рецепторов как всостоянии покоя, так и при активации максимальнов том случае, когда изменения цитоскелета(и скорости диффузии, соответственно) носятлокальный характер. При постоянных значенияхскорости диффузии (как минимально, так имаксимально возможных), кластеризациянаблюдается для меньшего числа рецепторов. 

Таким образом, в данной работе былопоказано, что локальная перестройка цитоскелетаиграет одну из важных ролей в процессекластеризации и активации целого классамембранных рецепторов. 

Работа поддержана грантом РНФ 23-44-00082. 

Ключевые слова: Агентное моделирование,Кластеризация, Рецепторы, кортикальныйцитоскелет. 

Annotation 

The process of transmitting external stimuli intothe cell is typically achieved through the activity ofcellu-lar receptors. A significant number of receptorsare capable of clustering, which represents a crucialstep in the transmission of signals. The clusteringof receptors could be triggered by the binding of acommon ligand or a change in receptor affinity. Theregulation of membrane receptor clustering dependson multiple factors related both to the activatingmolecule (such as its structure and valency) and thelocal membrane environment around the receptors(e.g., the viscosity and fluidity of the membrane area,determined by its lipid composition). It has recentlybeen demonstrated that an additional environmentalfactor may exert an influence on clustering, namelythe local reorganization of the cell’s cytoskeletonupon receptor activation. This process increasesthe mobility of molecules within a restricted area,thereby significantly raising the likelihood of receptorcollisions and subsequent activation. 

In this study, a computational model wasdeveloped to investigate the activation of plateletGPVI receptors by a collagen-like peptide, taking intoaccount the lipid microenvironment and the ability ofthe receptor to in-duce cytoskeletal reorganisationupon activation. The model was employed to evaluatethe role of local cytoskel-etal reorganization in bothresting and activated states. 

The findings indicatedthat the greatest number of clus-tered receptors, bothin resting and activated states, was observed whencytoskeletal alterations (and, consequently, diffusionrates) were localised. When the diffusion rates weremaintained at a constant level, irrespective of whetherthey were at their minimum or maximum values, theclustering of receptors was observed to occur for asmaller number of receptors.The findings of this study illustrate that localcytoskeletal reorganization plays an important rolein the clustering and activation of platelet GPVIreceptors. 

The work was supported by the RSF 23-44-00082. 

Key words: Agent-based modeling, Clustering,Receptors, Cortical cytoskeleton.

Читать дальше

Основные подходы в конструировании микрофлюидных камер для анализа системы гемостаза

Main approaches to the design of microfluidic chambers for hemostasis system analysis 

 А.Д. Шумко1#, А.И. Давыденко1. 

 A. D. Shumko1#, A.I. Davydenko1. 

1. Институт биофизики и клеточной инженерии НАН Беларуси, ул. Академическая 27, Минск, Республика Беларусь, 220072 

# Автор для переписки: artm.shummk@gmail.com 

1. Institute of Biophysics and Cell Engineering, National Academy of Sciences of Belarus,27 Akademicheskaya St., Minsk, Belarus, 220072. 

Получено: 12.10.2025 Принято к публикации: 23.11.2025 Опубликовано: 30.12.2025 

EDN: XAJOHR 

DOI: 10.65189/2949-0758-2025-4-2-30-37 

Аннотация 

 Эта работа посвящена разбору и сравнению различных подходов в изготовлении микрофлюидных устройств для анализа и исследования систем гемостаза. Описываются основные подходы как в их производстве, так и в их последующих модификациях.При анализе процессов гемостаза необходимо учитывать многие аспекты для грамотного изучения всех процессов, влияющих на него. Выбор материала микрофлюидной камеры определяет методы подготовки и функционализации поверхности, влияющие на адгезию и активацию тромбоцитов. Геометрия каналов отвечает не только за контроль потока, но и за корректное механическое взаимодействие клеток крови с поверхностью. Дополнительная модификация поверхности создаёт условия максимально приближенне к физиологическим. 

Ключевые слова: Микрофлюидные устройства; Гемостаз; Функционализация поверхности; Биомедицинские исследования; Анализ крови. 

Annotation 

 This paper examines and compares various approaches to the fabrication of microfluidic devices for the analysis and investigation of hemostasis systems. It describes the main methods both for their production and for their subsequent modification.When analyzing hemostasis, it is necessary to take into account many aspects for a proper study of all processes influencing it. The choice of the microfluidic chamber material determines the methods of surface treatment and functionalization, which affect platelet adhesion and activation. The geometry of the channels is responsible not only for flow control but also for the correct mechanical interaction of blood cells with the surface. Additional surface modification - creating conditions as close as possible to physiological ones. 

Key words: Microfluidic devices; Hemostasis; Surface functionalization; Biomedical research; Blood analysis. 

Читать дальше

Роль тромбоцитарных микроРНК при раке молочной железы

The role of platelet microRNAs in breast cancer 

В.А. Усова1#, И.А. Дремук2. 

V. A. Usova1#, I.A. Dremuk2. 

1. Белорусский государственный университет, пр. Независимости 4, Минск, Республика Беларусь, 220030 

2. Институт биофизики и клеточной инженерии НАН Беларуси, ул. Академическая 27, Минск, Республика Беларусь, 220072 

# Автор для переписки: usovavaleria.a05@gmail.com 

1. Belarusian State University, Nezavisimosti Avenue 4, Minsk, Belarus, 220030 

2. Institute of Biophysics and cell engineering of the national Academy of Sciences of Belarus, Akademicheskaya street 27, Minsk, Belarus, 220072 

Получено: 11.10.2025 Принято к публикации: 23.11.2025 Опубликовано: 30.12.2025 

EDN: OXUMNT 

DOI: 10.65189/2949-0758-2025-4-2-25-29 

Аннотация 

Тромбоцитарные микроРНК играют важную роль в развитии рака, в том числе рака молочной железы, оказывая онкогенное или опухолесупрессивное действие. В отличие от циркулирующих, тромбоцитарные микроРНК транспортируются тромбоцитами и отщепляющимися от них частицами, которые обеспечивают эффективную таргетную доставку микроРНК, которые могут стимулировать, либо подавлять рост опухоли, ангиогенез и метастазирование, оказывая влияние на опухолевое микроокружение и защиту опухоли от компонентов иммунной системы, что делает их перспективными в дальнейшем использовании в диагностике и терапии онкологических заболеваний. 

Ключевые слова: Тромбоцитарные микровезикулы, МикроРНК, Рак молочной железы. 

Annotation 

Platelet-derived microRNAs play a key role in the development of cancer, including breast cancer, exerting both oncogenic and tumor-suppressive effects. Unlike circulating microRNAs, platelet-derived microRNAs are transported by platelets and particles released from them (microvesicles, exosomes), enabling effective targeted delivery of microRNAs that can promote or suppress tumor growth, angiogenesis, and metastasis by influencing the tumor microenvironment and tumor protection from immune system components. This makes them promising for future use in cancer diagnosis and therapy. 

Key words: Platelet microvesicles, MicroRNA, Breast cancer.

Читать дальше

Флуориметрические методы анализа взаимодействий между молекулами

Fluorimetric methods for molecular interaction analysis 

 И.А. Лифшиц 1,2,#. 

 I. A. Lifshits 1,2,#. 

1. ФГАОУ ВО Первый МГМУ имени И.М. Сеченова Минздрава России (Сеченовский Университет), Трубецкая, д. 8, Москва, Россия, 119048 

2. МГУ им. М.В. Ломоносова, Ленинские горы, д. 1, Москва, Россия, 119234 

# Автор для переписки: IliaGrimm@yandex.ru 

1. I. M. Sechenov First Moscow State Medical University (Sechenov University), Trubetskaya str. 8, Moscow, Russia, 119048 

2. Lomonosov Moscow State University, Leninskiye Gory 1-2, Moscow, Russia, 119991 

Получено: 11.10.2025 Принято к публикации: 28.11.2025 Опубликовано: 30.12.2025 

EDN: AGFDBM 

DOI: 10.65189/2949-0758-2025-4-2-18-24 

Аннотация 

Анализ параметров флуоресценции является давно известным и широко используемым подходом для описания молекулярных взаимодействий, поэтому знание сильных и слабых сторон различных флуориметрических методов значительно упростит поиск подходящего способа решения конкретной задачи. В данной работе описаны флуориметрические методы, основанные на измерениях интенсивности флуоресценции, анизотропии флуоресценции и эффективности Ферстеровского резонансного переноса энергии, а также экспериментально проиллюстрированы основные подходы к детекции молекулярных взаимодействий с их помощью. 

Ключевые слова: Флуоресценция; Анизотропия флуоресценции; FRET; Интенсивность флуоресценции. 

Annotation 

The analysis of fluorescence parameters is a well-known and widely used approach for identification of molecular interactions, therefore the knowledge of strengths and weaknesses of different fluorometric methods will greatly help with solution of specific problems. In this paper, fluorometric methods based on detection of fluorescence intensity, fluorescence anisotropy and efficiency of Forster resonance energy transfer (FRET) are described and experimentally illustrated. 

Key words: Fluorescence; Fluorescence anisotropy; FRET; Fluorescence intensity. 

Читать дальше

Снижение витальности опухолевых клеток ведет к усилению их тромбогенных свойств

Decreased vitality of tumor cells leads to an enhancement of their thrombogenic properties 

 А.Д. Корнейчук1,2#, И.С. Колесникова1. 

 A. D. Korneichuk1,2,#, I.S. Kolesnikova1. 

1. Федеральное государственное автономное образовательное учреждение высшего образования Первый М1ЦТП ФХФ РАН, Москва, Россия 

2. ФГБУ «НМИЦ ДГОИ им. Дмитрия Рогачева» Минздрава России, Москва, Россия 

# Автор для переписки: korneichuk.ad18@physics.msu.ru 

1. Center for Theoretical Problems of Physico-chemical Pharmacology, Russian Academy of Sciences, 30 Sred-nyaya Kalitnikovskaya st., Moscow, 109029, Russia 

2. Dmitry Rogachev National Medical Research Centre of Pediatric Hematology, Oncology and Immunology, 1 Samory Mashela st., Moscow, 117997, Russia 

Получено: 06.11.2025 Принято к публикации: 23.11.2025 Опубликовано: 30.12.2025 

EDN: SPLYET 

DOI: 10.65189/2949-0758-2025-4-2-12-17 

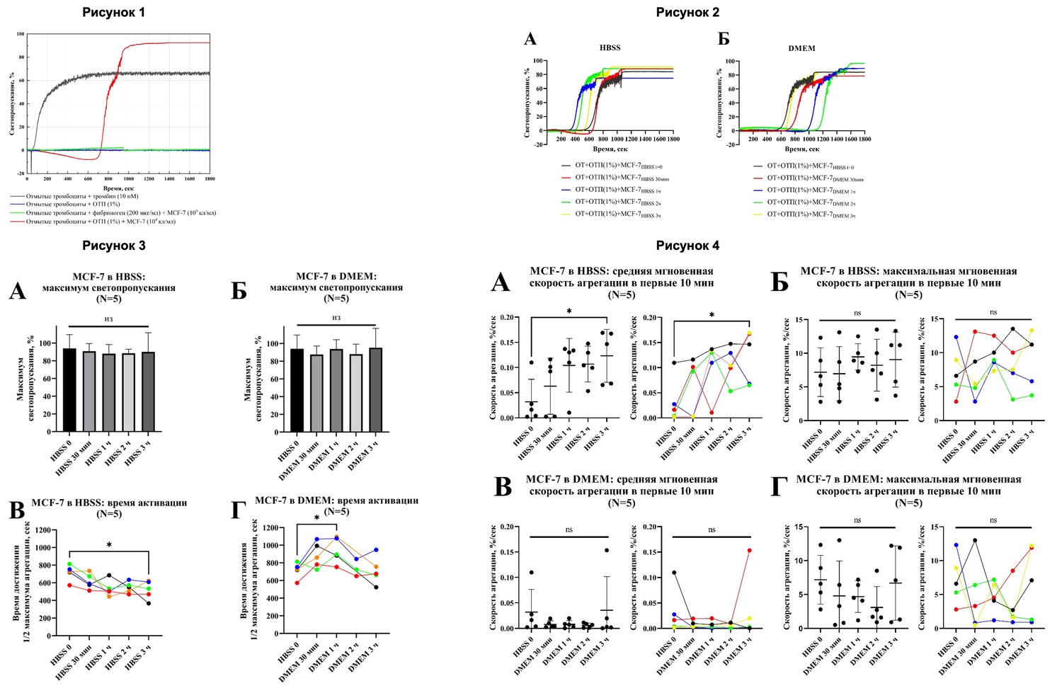
Аннотация 

Тромбоциты способны экранировать циркулирующие опухолевые клетки от иммунного ответа организма, способствуя гематогенному метастазированию некоторых солидных опухолей, однако, механизмы данного взаимодействия изучены не до конца. Данный процесс моделируется in vitro в феномене агрегации тромбоцитов, индуцируемой опухолевыми клетками. Для агрегации тромбоцитов в данных условиях необходимо присутствие плазмы крови, обеспечивающей окружение для развертывания каскада генерации тромбина по внешнему пути от тканевого фактора, который экспрессируется на поверхности большинства опухолевых клеток. В ходе предыдущих экспериментов было установлено, что на агрегацию тромбоцитов предположительно может влиять жизнеспособность, или витальность, опухолевых клеток, зависящая от условий инкубации. Целью данной работы является исследование влияния условий инкубации опухолевых клеток на их способность индуцировать агрегацию тромбоцитов в присутствии плазмы in vitro. 

Ключевые слова: Тромбоциты, Опухолевые клетки, Витальность клеток, Рак-ассоциированный тромбоз. 

Annotation 

It is known that platelets are capable of shielding circulating tumor cells from the body’s immune response, promoting hematogenous metastasis of some solid tumors. However, the mechanisms of this interaction are not yet fully understood. This process can be modeled in vitro through the phenomenon of tumor cell-induced platelet aggregation (TCIPA). For platelet aggregation to occur under these conditions, the presence of blood plasma is essential. The plasma provides the environment necessary for the thrombin generation cascade, which can be initiated via the extrinsic pathway by tissue factor expressed on the surface of most tumor cells. Previous experiments have suggested that the vitality of tumor cells, which depends on pre-experimental incubation conditions, may influence platelet aggregation. The aim of this work is to investigate how the pre-experimental incubation conditions of tumor cells affect their ability to induce platelet aggregation in the presence of plasma in vitro. 

Key words: Platelets, Tumor cells, Cell vitality, Tumor cell-induced platelet aggregation.

Читать дальше

Биомаркеры пульпита: системный анализ молекулярной патофизиологии

Biomarkers of pulpitis: systemic molecular analysis of disease pathophysiology 

А.Г. Захарян1#, Э.В. Величко2, А. Канаев1, В.С. Формузал1. 

A. G. Zakharyan1#, E.V. Velichko2, A. Kanayev1, V.S. Formuzal1. 

1. Федеральное государственное автономное образовательное учреждение высшего образования Первый Московский государственный медицинский университет имени И. М. Сеченова Министерства здравоохранения Российской Федерации (Сеченовский университет), Никитский бульвар 13, Москва, Россия, 119019 

2. Кафедра патологической физиологии Института цифрового биодизайна и искусственного интеллекта в медицине ФГАОУ ВО Первый МГМУ им. И.М. Сеченова Минздрава России (Сеченовский Университет) 

# Автор для переписки: zakharyan_a_g@student.sechenov.ru 

1. Federal State Autonomous Educational Institution of Higher Education I.M. Sechenov First Moscow State Medical University of the Ministry of Health of the Russian Federation (Sechenov University), Nikitski boulvar 13, Moscow, Russia, 119019 

2. Pathophysiology Department, Institute of Digital Biodesign and Artificial Intelligence in Medicine I.M. Sechenov First Moscow State Medical University (Sechenov University), 13-1 Nikitsky Boulevard, 119019 Moscow, Russia 

Получено: 07.10.2025 Принято к публикации: 29.11.2025 Опубликовано: 30.12.2025 

EDN: HUUGPK 

DOI: 10.65189/2949-0758-2025-4-2-3-11 

Аннотация 

Пульпит является одним из самых распространённых заболеваний, возникающих, как правило, как осложнение кариеса. Ранняя диагностика пульпита и способность моделировать реактивные свойства пульпы позволят предупредить эндодонтическое удаление пульпы. Этому способствует поиск биомаркеров, определение которых позволяет разрабатывать прогрессивные методы лечения и ранней диагностики заболевания ещё на обратимых стадиях. Целью данного систематического обзора является суммация имеющихся современных исследований, посвященных определению и изучению динамики биомаркеров пульпита на основании анализа межклеточного матрикса, крови и десневой жидкости. Обзор написан согласно Preferred Reporting Items for Systematic Reviews and Meta-Analyses (PRISMA). Для поиска информации использовались данные научных баз и электронных научных библиотек PubMed, Cyberleninka, Google Scholar, Elibrary, CORE (Core.ak.uk). Отбор публикаций строго соответствовал выбранным критериям включения. Результаты: получено подтверждение отрицательной тенденции в развитии стандартизации протоколов проведения исследований в области биомаркеров пульпита. Предложено частично ограничить спектр исследуемых биомаркеров пульпита по признаку высокой функциональной плеотропности. Рекомендовано чрезмерно не акцентировать внимание на таких биомаркерах пульпита, как MMP-9, IL-3, IL-13. Выявлена способность TNF-α сигнализировать об полноценности и завершении регенеративных процессов в пульпе, что может быть использовано при планировании благоприятных прогнозов щадящего лечения. Заключение: при использовании метода анатомической сегрегации областей забора пробы из кровеносных сосудов пульпы (из коронкового и/или корневого отделов) возможно повышение диагностической эффективности определения биомаркеров пульпита, что также связано с унификацией исследования биологической жидкости, состав которой анализируется. 

Ключевые слова: Пульпит; Биомаркеры. 

Annotation 

Pulpitis is one of the most common diseases, usually occurring as a complication of caries. Early diagnosis of pulpitis and the ability to model the reactive properties of the pulp will prevent endodontic pulp removal. This is facilitated by the search for biomarkers, the identification of which allows the development of progressive methods of treatment and early diagnosis of the disease at reversible stages. The aim of this systematic review is to summarize the available modern studies devoted to the identification and study of the dynamics of pulpitis biomarkers based on the analysis of the intercellular matrix, blood, and gingival fluid. The review was written in accordance with the Preferred Reporting Items for Systematic Reviews and Meta-Analyses (PRISMA). Scientific databases and electronic scientific libraries PubMed, Cyberleninka, Google Scholar, Elibrary, and CORE (Core.ak.uk) were used to search for information. The selection of publications strictly complied with the selected inclusion criteria. Results: confirmation of a negative trend in the development of standardization of research protocols in the field of pulpitis biomarkers was obtained. It was proposed to partially limit the range of pulpitis biomarkers studied due to their high functional pleiotropy. It is recommended not to place excessive emphasis on pulp biomarkers such as MMP-9, IL-3, and IL-13. The ability of TNF-α to signal the completeness and completion of regenerative processes in the pulp has been identified, which can be used when planning favorable prognoses for conservative treatment. Conclusion: When using the method of anatomical segregation of sample collection areas from pulp blood vessels (from the coronal and/or root sections), it is possible to increase the diagnostic effectiveness of determining pulpitis biomarkers, which is also associated with the unification of the study of biological fluid, the composition of which is analyzed. 

Key words: Pulpitis; Biomarkers. 

Читать дальше
Загрузить еще